问答首页
我要提问
问题分类
更多
▼
专题
专业机构
专家团
排行榜
共享资料
积分商城
帮助
由于浏览器不支持或者禁用JavaScript,您可能不能使用到本网站的所有功能。
按地区找问题
--请选择--
北京
天津
河北
山西
内蒙古
辽宁
吉林
黑龙江
上海
江苏
浙江
安徽
福建
江西
山东
河南
湖北
湖南
广东
广西
海南
四川
贵州
云南
西藏
重庆
陕西
甘肃
青海
宁夏
新疆
其他
建筑问答网A125.com
>
专业造价
>
清单计价
> 提问
营改增模式下的材料认价
模式
,
种种
,
差别
已解决 --
-- 1个回答
次浏览
0
分享微信
发送朋友
打印
69207437
提问人:
69207437
-
学 徒 1级
举报
与甲方商谈质料价格时需要扣税,到哪里可以查到种种质料差别的税率?
问题补充
提高悬赏
无满意答案
管理此问题
我来回答
最佳答案
37152702
楼层: 1
回答人:
37152702
-
泥土工 2级
- 提交时间:
2016/8/24 20:21:00
举报
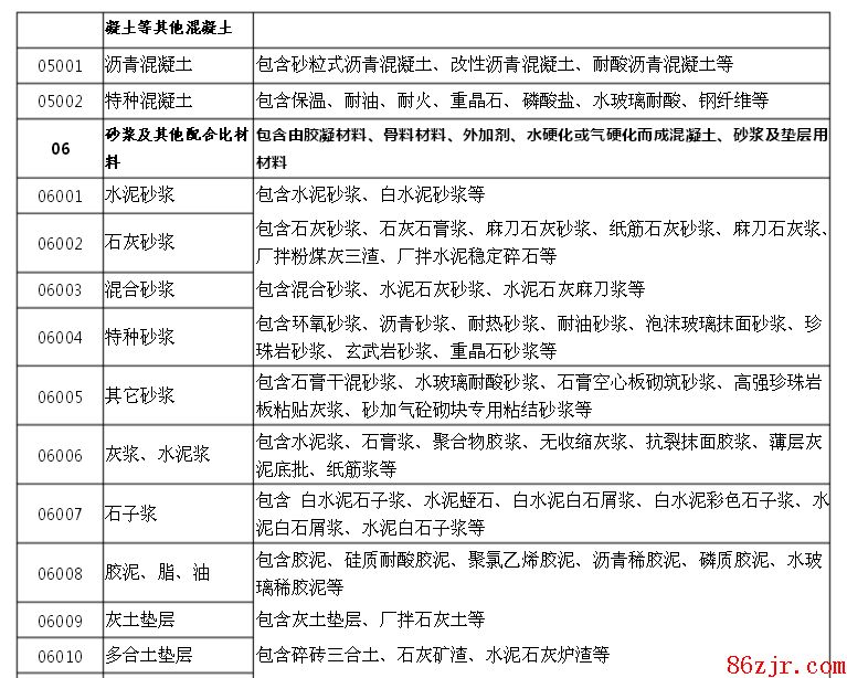
在营改增模式下接纳一般计税要领的质料认价按不含税价认价,种种质料的差别税率如下图。
造价行业最大的互动问答知识信息交流分享平台,凝聚了 造价行业网友的智慧
我要评论
0
0
对最佳答案的评论
评论字数在200 字以内
好评
坏评
共 1 条
普通回答
86789680
楼层: 2
回答人:
86789680
-
泥土工 2级
- 提交时间:
2016/8/25 0:42:00
举报
材料认价要注明是不是含税
我来回答
本站公告
相关问题
清单计价问题
税金要设置吗
剪力墙暗柱
商品砼C30
桩基础问题
市政道路管网
DE300雨水管的内径是多少
各位,请教个营改增后 辽宁省 市政投标计价的若干问题!
砌砖人工费
PPP模式下施工承包合同可以采用定额计价模式吗
数量单价模式材料算不算利润和税金
为什么计价软件简易征收模式与营业税模式税率一样
窗帘的面积如何计算
同一建筑 不同高度 ,如何计算垂直运输?实际操作问题
固定单价合同的结算问题