建筑问答网A125.com > 建筑施工 > 施工技术 > 提问

筏板厚度在1300mm左右属于大体积混凝土施工,是否需要专项施工方案? 施工,左右,属于

未解决  --    --  11个回答  次浏览0
分享微信 发送朋友 打印
提问人:80707 - 泥土工 2级  举报  

筏板厚度在1300mm左右属于大要积混凝土施工,是否需要专项施工方案?中国最佳造价交流网站,致力于建设专为造价同行服务的自由交流家园

回答即可得20分,回答被采纳则获得悬赏分以及奖励50分。 积分规则
参考资料:
如果您的回答是从其他地方引用,请表明出处网址。
共 11 条 普通回答
楼层: 1
回答人:46460851 - 泥土工 2级 - 提交时间:2018/8/25 23:11:00  举报

筏板厚度在1300mm左右属于大体积混凝土施工,需要编制施工组织设计或施工技术方案。

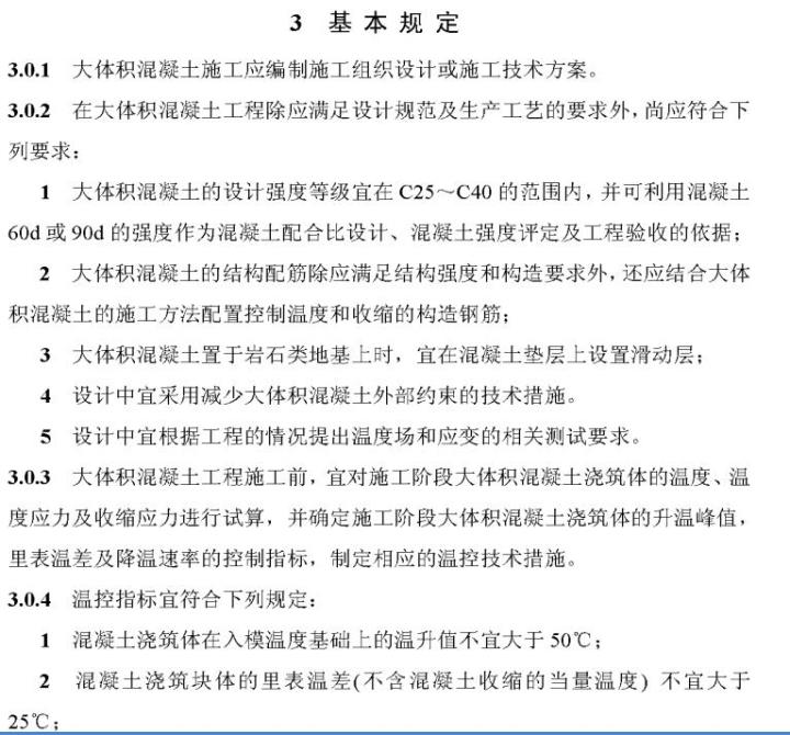
详见《GB50496-2009大体积混凝土施工规范》相关规定:



楼层: 2
回答人:69249621 - 泥土工 2级 - 提交时间:2018/8/26 7:04:00  举报
大体积砼指的是最小断面尺寸大于1m以上的砼结构,其尺寸已经大到必须采用相应的技术措施妥善处理温度差值,合理解决温度应力并控制裂缝开展的砼结构。(该定义摘录自建筑施工手册 缩印版第二版 建筑施工手册第三版编写组 1999年1月第二版 中国建筑工业出版社)应编制施工专项方案。
楼层: 3
回答人:79043 - 泥土工 2级 - 提交时间:2018/8/26 14:57:00  举报
应该制定专项施工方案。
楼层: 4
回答人:73045 - 泥土工 2级 - 提交时间:2018/8/26 18:11:00  举报
属于大体积混凝土,应编制施工专项方案。
楼层: 5
回答人:06920789 - 泥土工 2级 - 提交时间:2018/8/26 20:14:00  举报
《大体积混凝土施工规范》2.1.1条 混凝土结构物实体最小几何尺寸不小于1m的大体量混凝土,或预计会因混凝土中胶凝材料水化引起的温度变化和收缩而导致有害裂缝产生的混凝土。
楼层: 6
回答人:64777233 - 泥土工 2级 - 提交时间:2018/8/26 23:36:00  举报

需制定大体积混凝土专项施工方案,浇筑完成后混凝土需进行不间断的测温

楼层: 7
回答人:04729785 - 泥土工 2级 - 提交时间:2018/8/27 8:24:00  举报
要编,大体积砼施工规范1.0.1条规定,大体积砼施工应编制施工组织设计或施工方案。还要根据规范有关规定进行测温及采取保湿措施
楼层: 8
回答人:72480 - 泥土工 2级 - 提交时间:2018/8/27 13:03:00  举报
按规范要求超900厚属大体积砼应编制方案,小于1600厚裂缝控制技术完善,可不测温。
楼层: 9
回答人:50719753 - 泥土工 2级 - 提交时间:2018/8/27 16:18:00  举报
需编制大体积砼施工技术专项方案
楼层: 10
回答人:51284357 - 泥土工 2级 - 提交时间:2018/8/28 1:50:00  举报
属于大体积砼,要编制专项方案
楼层: 11
回答人:25108634 - 泥土工 2级 - 提交时间:2018/8/28 6:41:00  举报
GB 50496-2009 大体积混凝土施工规范》对大体积混凝土作了如下定义:
2.1.1 大体积混凝土 mass concrete
混凝土结构物实体最小几何尺寸不小于1m 的大体量混凝土,或预计会因混凝土中胶凝材料水化引起的温度变化和收缩而导致有害裂缝产生的混凝土。
所以需要编制专项方案。