问答首页
我要提问
问题分类
更多
▼
专题
专业机构
专家团
排行榜
共享资料
积分商城
帮助
由于浏览器不支持或者禁用JavaScript,您可能不能使用到本网站的所有功能。
按地区找问题
--请选择--
北京
天津
河北
山西
内蒙古
辽宁
吉林
黑龙江
上海
江苏
浙江
安徽
福建
江西
山东
河南
湖北
湖南
广东
广西
海南
四川
贵州
云南
西藏
重庆
陕西
甘肃
青海
宁夏
新疆
其他
建筑问答网A125.com
>
建筑施工
>
建筑装修
> 提问
外墙装饰线条做法种类
线条
,
外墙
,
装饰
已解决 --
-- 1个回答
次浏览
0
分享微信
发送朋友
打印
55485746
提问人:
55485746
-
泥土工 2级
举报
请教大神们,外墙装饰线条有哪些做法?欧式品格的。普及的做法、新质料新技术知道的都说下。我觉得GRC线条保质期不高,5-10年都开裂,起壳了。
问题补充
提高悬赏
无满意答案
管理此问题
我来回答
最佳答案
17649354
楼层: 1
回答人:
17649354
-
泥土工 2级
- 提交时间:
2015/2/21 18:58:00
举报
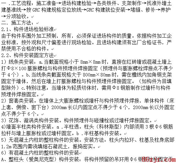
GRC线条
施工
工艺:
我要评论
0
0
对最佳答案的评论
评论字数在200 字以内
好评
坏评
共 1 条
普通回答
82297148
楼层: 2
回答人:
82297148
-
泥土工 2级
- 提交时间:
2015/2/22 3:17:00
举报
用钢龙骨,铝塑板之类的可能会时间长点。
但是还是不可能跟主体结构同样寿命的。
我来回答
本站公告
相关问题
外墙防水在遇到群管时的做法
外墙外装饰干挂石材和石材幕墙有区别吗?
外墙面砖界格缝所用单组份硬质聚氨酯市面上有没有?
建筑外墙最里面一层抹了防水砂浆,需要做复试吗?
拜问各位,蒸压加气砼外墙面贴面砖的施工工艺?
中国古建筑外墙漆施工方案?
外墙外装饰干挂石材和石材幕墙有区别吗?
外墙马赛克填缝剂泛白是什么原因?
地下室外墙后浇带未加止水钢板补救方案?
铝合金方通外墙装饰施工工艺是怎么样的?
聚苯颗粒砂浆保温基础可以直接做卷材防水吗?
外墙裂缝得产成原因?
关于外墙保温验收?
GRC成品石膏线条做法?
地下车库防水问题?